WI-FI、耳机、人工智能、空气净化器、烤箱的高端产品研发背后,有什么故事,大品牌的研发工程师、专家是怎么思考什么是好产品的?那么多科技品类里面,2019年哪个产品,哪个技术更强?
2019年12月18日,由知电实验室主办的第五届中国智慧家庭大会在京召开。精彩纷呈的议程,呈现了一场科技界关于追求的产品头脑风暴。消费硬件产品的发展趋势、大企业如何做好研发,哪些产品是2019年的消费硬件产品,都逐一得到了揭晓。
由中国家用电器研究院指导,海尔品牌赞助,新浪家居及今日头条作为媒体支持的第五届中国智慧家庭大会,以TECHMORE@2020为主题, 通过三个篇章:更安全 更便捷 更愉悦,向线上以及线下的嘉宾和受众带去了全新的关于科技的思考。
作为国内少有的具备消费端影响力的评测机构知电,成立以来一直以服务消费者的科技产品选择为使命,几年来评测了大量的产品,本次大会邀请了2019年最受消费者关注的产品领域的品类专家、KOL等一起研讨消费硬件科技产品的发展趋势。
大会站在全局,从一个更大的时间轨迹,溯源未来回到当下,用好产品来探索家庭文明的发展。

出席本次盛会的有海尔、美的、卡萨帝、JBL、小天鹅、老板、华帝、科慕、莱克、美的中央空调、比佛利、统帅、iRobot、OSIM(傲胜)、小米、荣耀、享优乐、沁园、巴慕达、戴森、华硕、果加等近百位知名品牌的领导和代表以及科技爱好者,在大家的共同见证下,2019年金选奖的评选结果正式揭晓,在2019年及将收关之际,为科技发展做了完美的点评和总结。

本次大会以发现科技好产品为宗旨,以讲述产品理念及产品背后的故事为主线。不仅丰富了认知,并对消费者的购买提供了指导参考。
挖掘用户实际需求,实现用户未来期许
美好生活,听起来很虚幻,每个人对美好的定义也不尽相同。
海尔智家生态平台副总裁、海尔创新设计中心总经理吴剑表示,海尔智家在智慧家庭美好生活方面就已经有了多年探索。海尔智家——定制美好生活,紧扣高端、成套和智慧三个关键词。消费者所期望的美好的生活,是一种更加高品质,高质量的生活,家庭中的产品可以统一服务,统一安装,统一保养,可以带来健康的贴心生活。

从全球来看,无论中国的企业,还是欧美日韩等国的家电行业,都在布局全智能、语音控制、生态品牌。海尔是中国主流智慧家庭里为数不多能够提供几乎全线产品服务的一个品牌,具有成套的方案设计能力,展示能力,销售和安装能力。海尔以用户为中心,了解用户,抓住用户的生活方式和对未来的期许,并进行了全球的生态资源布局,做到设计一个家,建设一个家,服务一个家,服务整个家庭的全生命周期。
了解用户的核心需求,服务用户是每个企业首要且核心的任务,我们需要跟随用户的需求,跟随时代的趋势。
知电CEO梅晓春表示,知电的首要任务是发现用户需求---研究并找到好产品-满足用户需求。知电在2019年做了五千多个产品的研究,收集了两千七百多个产品的性能和数据,向消费者推荐了大概500多个产品,形成了30多个清单,自行购买了100多个样品进行评测,产出了45个评测的视频。所有的一切,拥有了超过一亿次的播放量、几百万次的点赞和近百万条留言。梅总表示,你对用户的理解,决定于你是不是理解这个时代潮水流动的方向。

北京人民广播电台交通广播品牌栏目制作人、主持人盛博老师在分享的过程中,提到一个有意思的情态词“咬咬牙”,这也表现出很多消费者的真实需求,一线城市的中产用户愿意为更好用的产品花更多的钱,而且消费的观念已经从高刚需到非必需的状态,大家愿意为感官体验来买单,愿意为核心功能买单,所有人都对美好生活有着渴望和期许。

所以说,能够把握用户需求,甚至是未来的需求,是企业长远发展的首要任务。这是用户可以长期追随企业和产品的根本所在。
多年前,智能化产品就像“别人家的孩子”,根本不会出现在“我”的生活中,但是近两年,随着科技的发展,智能化就像一阵旋风般的刮起了千家万户,它已经深深融入我们的日常生活,互联网、大数据、人工智能的发展,更让家电为人们未来的美好生活提供着更加丰富的想象。用户追求的是更加安全、便捷、愉悦的美好生活态度。设备智能化全面普及,无设备不智能必将成为产品发展的必然趋势。
用智慧让生活变得更安全、更便捷、更愉悦是本次大会的主题和愿景,用安全来创建世界,用便捷来缔造未来,用愉悦来定义生活,是未来家庭生活的目标。。
果加智能首席战略官CSO钱俊谈到,用户体验是果加产品设计的出发点,也是产品设计的终点,用户想要的很简单和朴实,就是一把稳稳当当的,使用可靠的智能门锁。果加倡导白科技和匠心品牌,果加的门锁在研发后经过一年多的测试才开始第一次量产,并且在今年5月28日在全球连续528个小时不间断的直播,让用户看到门锁的寿命以及性能测试,他用匠心精神充分诠释了什么才是科技能够带给你更安全的生活。

来自戴森的移动应用和云计算研发负责人周星提到,戴森十分注重灵感与梦想,以及科学的研究、用户的需求和产品的本土化。作为一家全球性的科技公司,戴森会采用的技术,来解决别人容易忽略的问题。伴随着每一款新产品的推出,戴森都会重新定义这个市场。这也是科技的意义和伟大。

如果说安全和健康的生活应该只是我们的初级需求,那么自在和愉悦才应该是大家不断追求的终级目标。好看的皮囊千篇一律,有趣的灵魂万里挑一。科技的魅力就是让灵魂激荡,让身体愉悦。经过专业科学调查,很多心理疾病可以通过音乐来治愈,很多的运动员成绩可以通过音乐来提升,音乐可以让你释放情绪,自我修复。
哈曼消费音响部大中华区产品总监艾智斌谈到,JBL把对声音的追求已经上升到艺术的层次,而艺术之路是永无止境的,JBL凭借对艺术和时尚的追求,对全新技术的大胆用启,做到自我颠覆,同时他们也在用好产品引领整个行业在向前发展。

同样有永无止境的追求的还有小爱音箱,它重新定义了关于小米AIOT的体验,小米产品通过全品类的覆盖以及AI的加持,通过有机的结合,使得每个细分的场景得到更的体验。

来自华硕开放平台网络产品中心执行经理韩帅也提到,我们身边已经有了越来越多的联网设备,根据预测,到2021年,我们身边每个人所接触到的联网设备将超过200个。越来越美好的生活,越来越智慧的家庭,离不开一个核心设备,那就是智慧家庭的大脑--路由器。华硕的网络产品,尤其是路由产品一直凭借速度更快,覆盖面更广,代替数更多而赢得越来越多的用户信赖。他让家庭的智能设备连成了一张网,所有设备完美运转。

好产品的诞生离不开高标准的要求和严苛到近乎无法想像的研发过程,来自巴慕达培训师 舒硕,用产品背后的故事带我们领略了巴慕达面包机的孕育和诞生。同一个人,通过烘烤5000片面包,并逐一品尝,找到了的技术和完美的体验。这也证实了巴慕达对于产品的严谨和对于消费者的态度。

科技改变了生活,或者说我们是因为想要追求更加便捷舒适的生活而进步了科技。未来是一个充满科技感和想象力的智慧生活圈,它将更加安全、更加便捷和更加愉悦,在技术爆炸的时代,无数充满想象力的技术和产品会真正进入到我们家庭中,也许就在明年,也许就在明天,让我们拭目以待。
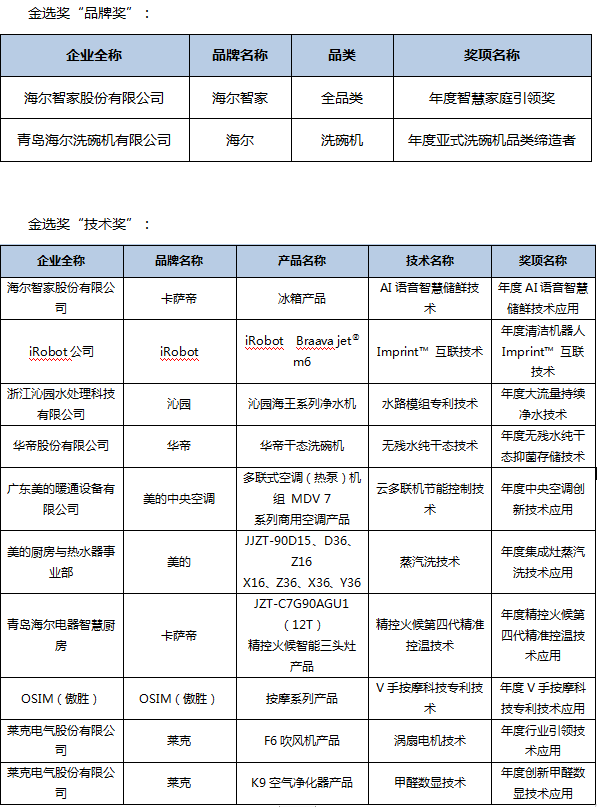
回顾2019年,无数的好产品在这一年诞生、蝶变,本次大会上,2019年度中国科技产品“金选奖”获奖产品终于和大家见面。金选奖经过前四届的积累、沉淀,已经成为中国科技产品的至高荣誉,本次评选由十数名行业内权威专家经过层层评审,共评出品牌、技术和产品三类奖项,在业内具有极高的认可度。
本次荣获“金选奖”的品牌主要有海尔、美的、卡萨帝、JBL、小天鹅、老板、华帝、科慕、莱克、美的中央空调、比佛利、统帅、iRobot、OSIM(傲胜)、小米、荣耀、享优乐、沁园等,产品涵盖空气净化器、壁挂式空调、中央空调、冰箱、洗衣机、烟机、灶具、净水器、洗碗机、扫地机器人、烤箱、吸尘器、按摩椅、吹风机、耳机、音箱、电视等各大科技品类。(具体产品型号见文末附表)。金选奖产品的诞生,为消费者提供了好的选择和指导。




(奖项排名不分先后)
虽然2019寒潮凛冽,但时间不会停止,车轮依旧在转动,科技的发展,时代的变迁,将会加速进程的脚步。在寒冬中成长,在焦虑中前进,2020年,我们依然期待,期待更好的产品和我们见面!

免责声明:本文仅代表作者个人观点,与每日科技网无关。其原创性以及文中陈述文字和内容未经本站证实,对本文以及其中全部或者部分内容、文字的真实性、完整性、及时性本站不作任何保证或承诺,请读者仅作参考,并请自行核实相关内容。
本网站有部分内容均转载自其它媒体,转载目的在于传递更多信息,并不代表本网赞同其观点和对其真实性负责,若因作品内容、知识产权、版权和其他问题,请及时提供相关证明等材料并与我们联系,本网站将在规定时间内给予删除等相关处理.
精彩推荐
-
-
采购拿回扣问题,教你一个小妙招,看看怎么做!
2017-09-18 11:09 广告 阅读
-
-
苦逼的老板,教你一个小妙招,怎么防采购拿回扣!
2017-09-18 11:09 广告 阅读
-
-
传播易是如何破局广告营销和广告投放的
2021-05-14 16:33:30 更新 阅读
-
-
传播易广告商城APP发布最新6.3.9版本,全面提升
2024-08-20 16:27:02 更新 阅读
-
-
国家体育总局训练局新增战略合作伙伴,诺泰让运
2024-08-14 17:30:56 更新 阅读
-
-
跃新篇章,逐梦远航 | 速回收喜迎乔迁盛典
2024-08-12 10:27:31 更新 阅读
-
-
2024年智慧厨房高峰论坛即将召开——共享共创单
2024-08-05 15:53:47 更新 阅读
-
-
高通侯明娟:芯之所向皆精彩,骁龙技术赋能数字
2024-07-26 22:31:21 更新 阅读
-
-
创新+合作全面赋能,骁龙技术推动移动游戏体验升
2024-07-26 22:26:38 更新 阅读

